加码主动防御,从关基保护条例看迷网欺骗诱捕防御系统
《关键信息基础设施安全保护条例》是根据《中华人民共和国网络安全法》制定的法规条例,经2021年4月27日国务院第133次常务会议通过,于2021年7月30日公布,自2021年9月1日起施行。
关键信息基础设施主要包括公共通信和信息服务、能源、交通、水利、金融、公共服务、电子政务等重要行业和领域,以及其他一旦遭到破坏、丧失功能或者数据泄露,可能严重危害国家安全、国计民生、公共利益的网络设施和信息系统。
随后国家标准委颁布了《信息安全技术关键信息基础设施安全保护要求》(GB/T 39204-2022)国家标准,规定了关键基础设施运营者在分析识别、安全防护、检测评估、监测预警、主动防御、事件处置等方面的安全要求,适用于关键信息基础设施的规划设计、开发建设、运行维护、退出废弃等阶段。该标准自2023年5月1日开始实施。


关键信息基础设施安全保护条例和标准
此标准中提到了主动防御方面的要求,一直以来,被动防御是通过面向已知特征的威胁,基于特征库精确匹配来发现可疑行为,将目标程序与特征库进行逐一比对,实现对异常行为进行监控和阻断,这些特征库是建立在已经发生的基础之上,这就很好的解释了为什么被动防御是一种“事后”的行为。典型的技术有防火墙、入侵检测等。但是对于未知的攻击如0day,依赖于特征库匹配的防御是无法有效应对的,为了应对这种不对等的格局,主动防御技术出现了,典型的技术如沙箱、蜜罐、拟态防御等等。
迷网欺骗诱捕防御系统是安恒信息根据多年在安全领域的攻防经验,基于蜜罐、蜜饵等欺骗技术,打造的一款实战化欺骗诱捕,主动防御产品。迷网践行“欺骗防御体系构建”理念,利用自身技术特性,联动Ailpha、态势感知、情报中心、EDR、APT、下一代防火墙、AXDR和SOAR等产品共同构建主被动一体的欺骗防御体系,让安全运营更有成效!迷网的核心能力总结如下:
丰富的情报干扰手段
集蜜罐、蜜饵、流量重定向、影子服务、流量黑洞、预置漏洞等手法构建欺骗诱捕网络,多方位吸引攻击,干扰攻击情报收集。
传统蜜罐+流量检测的精准感知能力
基于驱动级监控技术捕获攻击交互行为、投放文件,同时结合APT检测引擎进行攻击行为的精细化分析,提供精准感知能力。
强大的主动获情能力
主动溯源支持通过Web、MySQL、Git等溯源手段获取攻击者账号、手机号信息。主动反制支持Windows、Linux平台可执行程序反控攻击者主机。
东西向接口联动
提供丰富的东西向接口,支持与其他防御产品进行正向赋能及反向赋能,形成与多种安全产品的深度联动,构建主动防御体系。
完善的自身安全防护技术
使用反虚拟化检测、自动降权、数据过滤、监控进程隐藏、通信加密、消息中转、回滚重置、东西向隔离等八大技术保护系统自身安全。
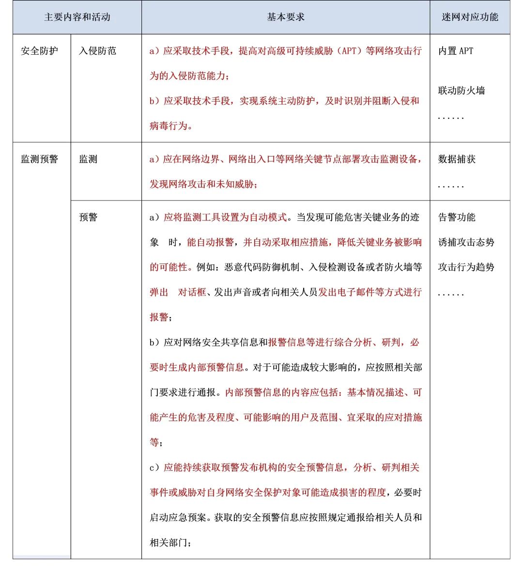
本次颁布的《信息安全技术关键信息基础设施安全保护要求》国家标准里,迷网的能力能够覆盖到的范围如下表中红色部分所示:


关基标准中迷网覆盖范围总结
由此可见:迷网可以涵盖该标准中主动防御部分的所有要求,可为用户通过测评提供强有力的支撑。不仅如此,迷网出色的主动防御功能还在多次攻防演练实战中发挥过重大的作用,例如某央企集团遭受到的水坑攻击事件:

某央企集团水坑攻击事件
本次攻击事件起因是由于集团二级子公司因攻防演练需要轮流到总部来值班,因子公司OA系统被植入恶意Flash插件(水坑攻击),所有访问OA的人必须下载安装该插件才能使用,导致来总部值班人员在当地网络时已被植入水坑攻击程序。当到总部接入网络时攻击程序对集团网络进行横向扫描渗透,因迷网第一时间捕捉到了该攻击行为,并通过和AXDR及时联动,使事件从发生、发现、研判到隔离处置仅仅用了8分钟便完成,经过评估本次攻击未对集团资产产生横向扩散影响,受到了客户的好评!

目前迷网成功案例已覆盖公安、政府、金融、运营商、大数据局、能源、教育、军队、医疗等多个行业,今年随着《信息安全技术关键信息基础设施安全保护要求》的开始实施,迷网将会继续深耕于网络安全领域,不忘初心、砥砺前行,发挥更大的作用!

2023-01-06
2023-01-05
2023-01-04


立即体验恒脑安全智能体 


立即解锁AI安服数字员工 




行业解决方案
技术解决方案



