【政策导读】工业领域数据安全政策文件接连发布,一起来圈重点
			
		

今年以来,工信部接连发布了《工业和信息化领域数据安全风险评估实施细则(试行)》《工业领域数据安全能力提升实施方案(2024-2026年)》《工业和信息化领域数据安全事件应急预案(试行)》等文件,表明工信部对工业领域数据安全的高度重视,旨在提升整个行业的数据安全水平;近期,17家联盟协会单位联合发布了《工业和信息化领域数据安全合规指引》,为企业提供了具体的合规框架和指导。请随安恒信息一起来学习文件中的关键信息,以期帮助大家更好地理解和应对未来的数据安全挑战。

			
		
《工业领域数据安全能力提升实施方案(2024-2026年)》
			
		
发布时间:
2024年2月26日
总体目标:
至2026年底,工业领域数据安全保障体系基本建立,数据安全保护意识普遍提高,重点企业数据安全主体责任落实到位,重点场景数据保护水平大幅提升。开展数据分类分级保护的企业超过4.5万家,至少覆盖各省(区、市)行业年营收排名前10%的规模以上工业企业。立项研制数据安全国家、行业、团体等标准规范不少于100项。遴选数据安全典型案例不少于200个,覆盖行业不少于10个。数据安全培训覆盖3万人次,培养工业数据安全人才超过5000人。
			
		
重点任务:
			
		
提升工业企业数据保护能力
增强数据安全保护意识:加强数据安全法律法规和政策标准的宣贯培训,提高企业数据安全意识。
开展重要数据安全保护:指导企业建立健全数据分类分级保护等安全管理制度,定期梳理识别重要数据和核心数据。
强化重点企业数据安全管理:遴选掌握关键核心技术的企业,将其作为数据安全监管的重点,提升其风险监测、态势感知、威胁研判和应急处置等能力。
深化重点场景数据安全保护:指导企业围绕数据汇聚、共享、出境等重点数据处理场景,排查数据安全保护薄弱点。
			
		
提升数据安全监管能力
完善数据安全政策标准:建立健全工业领域数据安全管理制度,持续完善重要数据识别、备案、分级防护等全流程监管机制。
加强数据安全风险防控:完善工业领域数据安全风险信息报送与共享工作机制,动态管理风险直报单位库,常态化开展风险监测、报送、预警、处置等工作。
			
		
提升数据安全产业支撑能力
加大技术产品和服务供给:支持技术创新,推动适配工业业务场景的数据安全技术研发。
促进应用推广和供需对接:通过试点应用、遴选推广等方式,促进数据安全技术产品的应用。
建立健全人才培养体系:面向不同行业、岗位、层级的数据安全工作需求,推动专业化、特色化的数据安全教材课程开发。
			
		
《工业和信息化领域数据安全风险评估实施细则(试行)》
			
		
发布时间:
2024年5月24日
施行时间:
2024年6月1日
适用对象:
中华人民共和国境内工业和信息化领域重要数据和核心数据处理者。
			
		
《工业和信息化领域数据安全风险评估实施细则(试行)》旨在规范数据安全风险评估工作。细则明确行业监管职责,规定处理者评估原则、内容、频率及报告要求,可自行或委托评估,需整改风险、报送报告,监管部门负责监督、审查、处理违规行为,同时鼓励第三方评估机构能力认证,对违反细则的行为将依法追究责任。
			
		

			
		
《工业和信息化领域数据安全合规指引》
			
		
发布时间:
2024年11月19日
适用对象:
工业和信息化领域数据处理者
			
		
《工业和信息化领域数据安全合规指引(征求意见稿)》聚焦数据处理者在履行数据安全保护义务过程中的难点问题,明确数据安全合规依据,提供实务指引,有利于支撑数据处理者全面、准确、规范开展数据安全合规管理,提升数据安全保护能力。
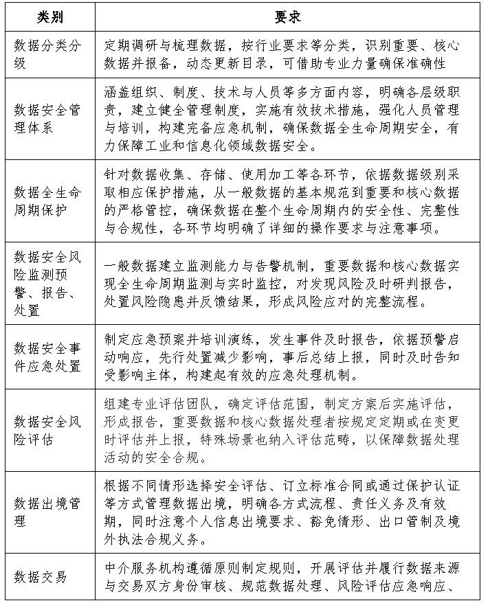
该指引明确了重要数据和核心数据的定义,以及数据处理者、行业监管部门的角色和责任,涵盖了“数据分类分级,数据安全管理体系,数据全生命周期保护,数据安全风险监测预警、报告、处置,数据安全事件应急处置,数据安全风险评估,数据出境管理,数据交易”等多个方面,提供了详细的合规要求和操作指南,帮助数据处理者建立健全的数据安全管理体系,提升数据安全保护能力。
			
		


			
		
《工业和信息化领域数据安全事件应急预案(试行)》
			
		
发布时间:
2024年10月31日
适用对象:
工信主管部门、工业和信息化领域数据处理者
			
		
《工业和信息化领域数据安全事件应急预案(试行)》旨在健全应急体系与机制,应对数据安全事件。预案明确了编制目的、依据、范围、定义、分级及工作原则,规定了组织体系中各机构职责,涵盖监测预警、事件响应、事后总结、预防措施、保障措施等流程,对不同级别事件的响应流程和措施详细说明,同时阐述了预防保护、应急演练等预防措施及责任落实等保障措施。
			
		


			
		
这四项工业领域数据安全相关文件在内容上相互补充,其中《工业领域数据安全能力提升实施方案(2024-2026年)》提出了总体目标和重点任务,《工业和信息化领域数据安全风险评估实施细则(试行)》提供了具体的风险评估指导,《工业和信息化领域数据安全合规指引》为数据处理者提供了合规操作指南,《工业和信息化领域数据安全事件应急预案(试行)》则制定了应急响应机制。这些政策旨在通过系统性的政策和措施,全面强化工业领域数据安全,提升工业领域数据安全水平,保障国家安全和产业高质量发展。
			
		
安恒信息为工业领域客户提供全面数据安全解决方案,通过融合大数据分析、人工智能等先进技术,构建了涵盖数据安全能力体系、安全咨询与服务、全场景数据安全方案的综合解决方案。此外,安恒信息与羚羊平台合作,开创了数据安全+保险补偿的新型服务模式,为工业企业的数字化、网络化、智能化发展提供双层保障。
在新型工业化进程中,数据已成为推动产业升级和创新发展的重要驱动力。安恒信息将继续秉持“构建安全可信的数字世界”的企业使命,不断研发创新,为工业领域的数据安全保驾护航,助力我国新型工业化的稳健前行,为实现制造强国、网络强国和数字中国贡献力量。
			
		

			
		


立即体验恒脑3.0                                                


智能化安全服务
安全托管服务
侦测服务
保护检测服务
监控分析服务
应急服务
运营管理服务










	                
	            
            